- 研究成果
- 社会服务
随着全球人口迅速增长和工业高速发展,淡水和电力资源短缺成为一个全球性问题。虽然海洋中蕴藏了巨大的水(覆盖地表70%)和水能(60万亿千瓦/年)资源,但海水的盐度远远超过了饮用标准、巨大的水能也有待利用。通过太阳能驱动水蒸发实现水电联产是一种低成本、可持续的方法,有望同时减轻淡水和电力短缺问题。然而,基于太阳能驱动的水汽蒸发系统在长时间运行过程中,其蒸发表面会有盐晶体沉淀阻挡阳光并堵塞水传输通道,导致太阳能的捕获和水传输的下降。此外,溶解的盐离子具有强水合作用会导致蒸发焓增加,从而抑制了水/电产量。尽管已有不少研究工作通过优化器件结构来提升蒸发器的耐盐能力,但基于分子设计调控水-盐-分子相互作用来提升器件耐盐性的工作仍较少。利用两性离子的反聚电解质效应可提升蒸发器的本征耐盐能力,但对相关分子的化学结构设计和构效关系研究尚处起步阶段,如何通过分子设计增强聚合物在盐水中的反聚电解质效应,并结合器件结构的优化提升蒸发器的耐盐能力仍面临挑战。
近日,我院杨晋涛教授/郑司雨副研究员开发了一种具有强反聚电解质效应的两性离子水凝胶用于水电联产的高效、耐盐的太阳能盐水蒸发器,并揭示了反聚电解质效应的内在机制。相关成果以“A Molecularly Engineered Zwitterionic Hydrogel with Strengthened Anti-Polyelectrolyte Effect: from High-Rate Solar Desalination to Efficient Electricity Generation”为题发表于材料领域权威期刊《Advanced Functional Materials》(IF=19.924)。该工作的第一通讯单位为浙江工业大学,通讯作者为我校的杨晋涛教授、郑司雨副研究员,共同一作为我校硕士研究生周佳慧。

1. 论文主要内容
在此,作者基于一种具有的特殊“苯基-亚甲基-咪唑”序列的两性离子聚合物 [聚(3-(1-(4-乙烯基苄基)-1H-咪唑-3-鎓-3-基)丙烷-1-磺酸酯,Pvbips] 设计了一种用于水电联产的高效盐水蒸发器。其中,“苯基-亚甲基-咪唑”作为强离子结合位点强化了反聚电解质效应。与传统商用聚两性离子甲基丙烯酸磺基甜菜碱(Psbma)相比,强化的反聚电解质效应以致1)更强的水化能力;2)更高的盐容量;3)更低的蒸发焓;4)更长效的防污性能。同时,作者通过聚两性离子的热介导相分离调控凝胶泡孔结构5)促进水输送,及构建梯度聚吡咯(PPy)光热网络以6)抑制热量快速导入水中而流失、进一步优化水传输通道。

图1 具有强反聚电解质效应的两性离子型太阳能水蒸发器的设计思路
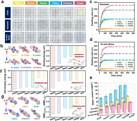
为揭示两性离子反聚电解质效应内在机制,作者选取6种具有不同阴阳离子基团结构的两性离子分子构筑凝胶进行对比研究。实验结果和模拟显示,VBIPS分子间展现出更强的静电相互作用,说明磺酸根结合强度大于磷酸根或羧基根,而引入苯环和咪唑将进一步增强反聚电解质效应。进一步地,作者揭示了强反聚电解质效应的内在机制:i)较强的两性离子-两性离子结合能以生成致密静电相互作用网络为盐解离提供足够的空间;ii)更强的两性离子-盐结合能(相较于两性离子之间结合能)以解离静电相互作用网络并释放更多水化基团。

图2 两性离子高分子的反聚电解质效应机制研究
随后作者研究了两性离子水凝胶中水分子的状态。作者通过拉曼、DSC测试和MD模拟对中间水以及自由水进行测定,其结果均表明Pvbips水凝胶的IW/FW比率均高于Psbma水凝胶,这是由于Pvbips网络在盐水中的水结合能力更强,从而部分减弱了游离盐离子的水化作用。得益于VBIPS的强反聚电解质效应,Pvbips/PPy凝胶具有超低的蒸发焓,其在盐介质中的等效蒸发焓近于Psbma/PPy水凝胶的1/2。

图3 两性离子型水凝胶中的水分子状态及等效蒸发焓
除了表面润湿性,要实现水分快速传输,构建具有一定孔径且相互连通的多孔通道也十分必要。其中,Pvbips凝胶骨架的孔隙率可以根据热介导的相分离进行调节:提高Pvbips水凝胶在凝胶化时的环境温度(Te)可以降低聚合物的聚集程度,进而扩大最终Pvbips/PPy凝胶中的泡孔尺寸。但是,Te的升高同时也会以温度解离离子键的形式牺牲一部分反聚电解质效应,使得凝胶的盐水吸收率降低。进一步地,实验结果表明Te为50 oC时,Pvbips/PPy凝胶的吸盐水速率和输盐水高度均达到峰值,表明该温度处反聚电解质效应和水通道尺寸的最佳协同平衡,为最优组。

图4 基于热致相分离实现对Pvbips/PPy水凝胶的泡孔结构调控
除盐水管理外,蒸发器的热管理也很重要。为抑制热损耗,作者采用单向扩散法构建了具有PPy纵向梯度分布结构的Pvbips/PPy水凝胶。这种梯度结构优化了蒸发器水管理(亲疏水性及泡孔结构)与热管理(光热转换性能及热损耗),赋予梯度Pvbips/60% PPy凝胶在真实海水中的蒸发速率,达到极大值3.17 kg m-2 h-1。值得注意的是,得益于增强反聚电解质效应和梯度结构设计,这一极大值是其在水环境中的1.6倍,是海水环境中Psbma/PPy凝胶的1.8倍,是海水环境中均匀Pvbips/60% PPy凝胶的1.22倍。

图5 Pvbips/PPy水凝胶的热管理调控
此外,强反聚电解质效应赋予梯度Pvbips/60% PPy凝胶在高浓度盐水溶液中长效的抗污能力,进一步保证蒸发器内部不易被海洋微生物堵塞,确保器件能够长时运行。实验结果表明Pvbips/60% PPy水凝胶在高盐、长时蒸发(8 h)情况下,蒸发速率稳定(~3.2 kg m-2 h-1)且无盐晶析出,优于Psbma/60% PPy水凝胶。同时,梯度Pvbips/60% PPy水凝胶在盐水中展现领先水平的盐水与纯水(WERbrine:WERDI water)蒸发速率之比。长时蒸发所产生的水在收集后进行了水质评估,其主要盐离子浓度远低于WHO饮用水标准。

图6 Pvbips/PPy水凝胶在高盐环境下的水蒸发性能
最终,利用梯度Pvbips/60% PPy凝胶蒸发器蒸发产生的离子流、电极两端所产生的温/盐差,单个凝胶器件最高可产生321.3 mV的输出电压,且整体输出电压可通过串联多个器件显著提高,同时产出的电压具有良好的稳定性。

图7 Pvbips/PPy水凝胶的产电性能
2. 论文基本信息
文章标题:
A Molecularly Engineered Zwitterionic Hydrogel with Strengthened Anti-Polyelectrolyte Effect: from High-Rate Solar Desalination to Efficient Electricity Generation
作者信息:
+Si Yu Zheng,* +Jiahui Zhou, Mengjie Si, Shuaibing Wang, Fengbo Zhu, Ji Lin, Jimin Fu,* Dong Zhang, and Jintao Yang*
文章链接:
https://doi.org/10.1002/adfm.202303272
(点击文章底部“阅读原文”跳转)
期刊信息:
Adv. Funct. Mater., 2023, 2303272.
DOI: 10.1002/adfm.202303272.
3. 作者信息
郑司雨 | Si Yu Zheng
郑司雨,副研究员,工学博士,硕士生导师。长期从事功能凝胶的研究,致力于围绕两性离子分子结构及网络设计开发新型高韧性智能凝胶材料,并研究其在生物医用涂层、电子涂料、可穿戴电子器件、新能源材料等工程领域的应用潜力。迄今在Sci. Adv., Matter, Adv. Mater., Adv. Funct. Mater. (4), Chem. Mater., Small, Macromolecules (3)等国际高水平期刊上发表论文共计35篇,ESI高被引论文2篇。申请国家发明专利13项,其中已授权7项。承担及参与国家自然科学基金,教育部重点实验室开放基金,校级人才培育计划等多个项目。
杨晋涛 | Jintao Yang
杨晋涛,教授,工学博士,博士生导师。长期致力于聚合物加工改性、超临界二氧化碳发泡材料、超润滑、抗菌、智能相应等功能涂层材料等领域研究。主持国自然基金4项、主持浙江省自然基金重点项目1项、浙江省钱江人才项目1项、浙江省重点研发计划项目1项,企业横向项目10余项。获浙江省自然科学奖三等奖,入选浙江省青年学术带头人培养计划。在Adv. Funct. Mater., Chem. Eng. J, ACS Appl. Mater. Interfaces, Macromolecules等国际权威期刊发表学术论文100余篇,获授权国家发明专利14项。


