
“后疫”追阅:我们阅读吧!

毛姆曾说:阅读是一座可以随身携带的避难所。
这座避难所,只要你愿意走进去,无论你贫穷或富有、健康或疾病,它都会为你提供一份庇佑,消除心灵的疲惫,平息情绪的翻涌。
疫情期间,阅读成为了一剂抚慰人心的良方,疗愈着大众恐慌的情绪。到了后疫情时代,阅读更当成为人们汲取力量继续前行的源泉。
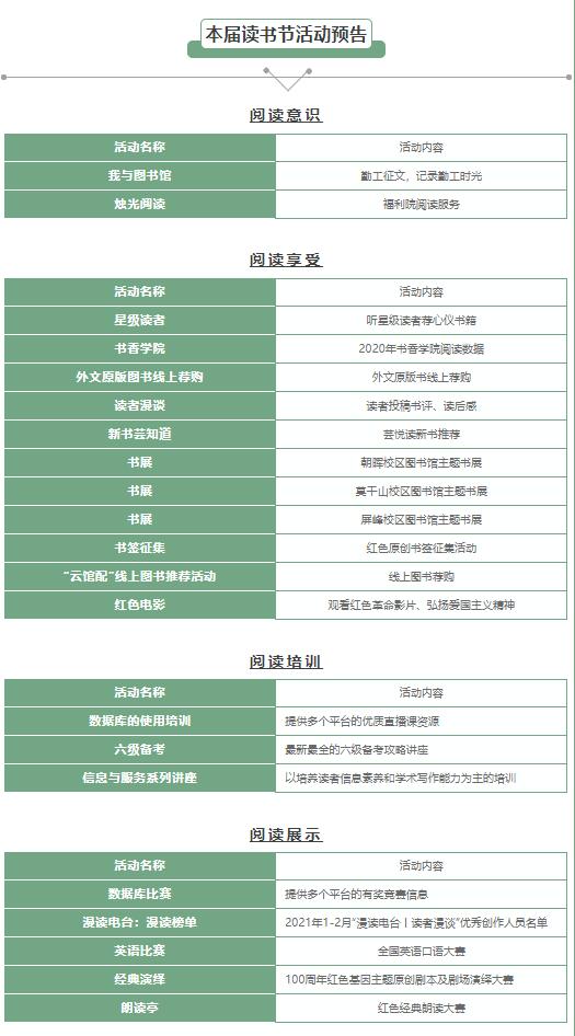
2021年3月30日— 2021年4月30日,浙江工业大学第十三届读书节如约而至。本届读书节通过“阅读意识”、“阅读享受”、“阅读培训”、“阅读展示”这四个主题引入讲座、沙龙、书展、培训、比赛等活动,探索多元化阅读推广路径,多维度传播阅读理念、提升读者阅读兴趣和阅读能力。


















