当前在馆人数:
咨询
电话咨询
给馆长写信
学校主页
我的图书馆
图书馆
导航
首页
数字资源
数据库导航
中文全文数据库
外文全文数据库
文摘/索引数据库
多媒体数据库
特色/自建数据库
试用数据库
网络资源
读者服务
读者导航
自助服务
芸悦读
文献传递
借阅服务
短信提醒服务
借阅导航
移动图书馆
海外图书采选
培训讲座
投稿信息
心理健康
入馆培训
AI+信息素养大赛专栏
学术头条
本馆概况
图书馆简介
常见问题
本馆微博微信
图书馆年报
图书馆之窗
机构设置
开放时间
读者规章制度
图书馆风景
工大文库
公共查询
馆藏查询
我的图书馆
RSS订阅服务
资源校外访问
参考咨询
学科支持与决策支持
科技查新 知识产权信息服务
查收查引 论文检测(查重)
线上咨询 预约报销单打印流程
教材管理
教材征订
资源推荐
教材管理系统
线上咨询 教材费支付流程
学科分馆
地理信息学院分馆
党群建设
主题教育数据库
新闻动态
党群制度
工会活动
能力提升工作坊
馆员在线学习平台
新闻公告
漫读电台
当前位置:
首页
新闻公告
新闻公告
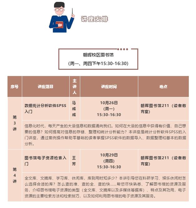
下周信息与服务讲座预告
浏览次数:
2310
友情链接
馆内交流
省高校图情委
浙江图书馆
浙江大学图书馆
校区地址
浙江工业大学朝晖校区 地址:浙江省杭州市拱墅区潮王路18号
浙江工业大学屏峰校区 地址:浙江省杭州市西湖区留下街道留和路288号
浙江工业大学莫干山校区 地址:浙江省湖州市德清县工大路1号
官方微信
移动图书馆
map